注意
Go to the end to download the full example code or to run this example in your browser via JupyterLite or Binder.
时间相关特征工程#
本笔记本介绍了利用时间相关特征进行自行车共享需求回归任务的不同策略。该任务高度依赖于业务周期(天、周、月)和年度季节周期。
在此过程中,我们将介绍如何使用 sklearn.preprocessing.SplineTransformer 类及其 extrapolation="periodic" 选项执行周期性特征工程。
# Authors: The scikit-learn developers
# SPDX-License-Identifier: BSD-3-Clause
对自行车共享需求数据集进行数据探索#
我们首先从 OpenML 存储库加载数据。
from sklearn.datasets import fetch_openml
bike_sharing = fetch_openml("Bike_Sharing_Demand", version=2, as_frame=True)
df = bike_sharing.frame
为了快速了解数据的周期性模式,我们来看看一周内每小时的平均需求。
请注意,一周从周日开始,即周末。我们可以清楚地分辨出工作日的早晚通勤模式,以及周末自行车休闲使用模式,其需求高峰在白天中间时段分布更广。
import matplotlib.pyplot as plt
fig, ax = plt.subplots(figsize=(12, 4))
average_week_demand = df.groupby(["weekday", "hour"])["count"].mean()
average_week_demand.plot(ax=ax)
_ = ax.set(
title="Average hourly bike demand during the week",
xticks=[i * 24 for i in range(7)],
xticklabels=["Sun", "Mon", "Tue", "Wed", "Thu", "Fri", "Sat"],
xlabel="Time of the week",
ylabel="Number of bike rentals",
)

预测问题的目标是每小时自行车租借的绝对数量。
df["count"].max()
np.int64(977)
让我们重新缩放目标变量(每小时自行车租借数量)以预测相对需求,这样平均绝对误差更容易被解释为最大需求的一部分。
注意
本笔记本中使用的模型的拟合方法都最小化均方误差来估计条件均值。然而,绝对误差会估计条件中位数。
尽管如此,在讨论中报告测试集上的性能指标时,我们选择关注平均绝对误差而不是(根)均方误差,因为它更直观易懂。但请注意,在本研究中,某一指标的最佳模型在另一指标方面也是最佳的。
y = df["count"] / df["count"].max()
fig, ax = plt.subplots(figsize=(12, 4))
y.hist(bins=30, ax=ax)
_ = ax.set(
xlabel="Fraction of rented fleet demand",
ylabel="Number of hours",
)

输入特征数据框是按小时记录的天气条件变量的时间注释日志。它包括数值变量和分类变量。请注意,时间信息已扩展为几个互补的列。
X = df.drop("count", axis="columns")
X
| season(季节) | year(年份) | month(月份) | hour(小时) | holiday(假日) | weekday(工作日) | workingday(工作日_布尔值) | weather(天气) | temp(温度) | feel_temp(体感温度) | humidity(湿度) | windspeed(风速) | |
|---|---|---|---|---|---|---|---|---|---|---|---|---|
| 0 | spring(春天) | 0 | 1 | 0 | False | 6 | False | clear(晴朗) | 9.84 | 14.395 | 0.81 | 0.0000 |
| 1 | spring(春天) | 0 | 1 | 1 | False | 6 | False | clear(晴朗) | 9.02 | 13.635 | 0.80 | 0.0000 |
| 2 | spring(春天) | 0 | 1 | 2 | False | 6 | False | clear(晴朗) | 9.02 | 13.635 | 0.80 | 0.0000 |
| 3 | spring(春天) | 0 | 1 | 3 | False | 6 | False | clear(晴朗) | 9.84 | 14.395 | 0.75 | 0.0000 |
| 4 | spring(春天) | 0 | 1 | 4 | False | 6 | False | clear(晴朗) | 9.84 | 14.395 | 0.75 | 0.0000 |
| ... | ... | ... | ... | ... | ... | ... | ... | ... | ... | ... | ... | ... |
| 17374 | spring(春天) | 1 | 12 | 19 | False | 1 | True | misty(多雾) | 10.66 | 12.880 | 0.60 | 11.0014 |
| 17375 | spring(春天) | 1 | 12 | 20 | False | 1 | True | misty(多雾) | 10.66 | 12.880 | 0.60 | 11.0014 |
| 17376 | spring(春天) | 1 | 12 | 21 | False | 1 | True | clear(晴朗) | 10.66 | 12.880 | 0.60 | 11.0014 |
| 17377 | spring(春天) | 1 | 12 | 22 | False | 1 | True | clear(晴朗) | 10.66 | 13.635 | 0.56 | 8.9981 |
| 17378 | spring(春天) | 1 | 12 | 23 | False | 1 | True | clear(晴朗) | 10.66 | 13.635 | 0.65 | 8.9981 |
17379 rows × 12 columns
注意
如果时间信息只以日期或日期时间列的形式存在,我们可以使用 pandas 将其扩展为一天中的小时、一周中的天、一月中的天、一年中的月:https://pandas.ac.cn/pandas-docs/stable/user_guide/timeseries.html#time-date-components
现在我们来内省分类变量的分布,从 "weather" 开始
X["weather"].value_counts()
weather
clear 11413
misty 4544
rain 1419
heavy_rain 3
Name: count, dtype: int64
由于只有 3 个 "heavy_rain" 事件,我们不能使用此类别通过交叉验证来训练机器学习模型。相反,我们通过将这些事件合并到 "rain" 类别中来简化表示。
X["weather"] = (
X["weather"]
.astype(object)
.replace(to_replace="heavy_rain", value="rain")
.astype("category")
)
X["weather"].value_counts()
weather
clear 11413
misty 4544
rain 1422
Name: count, dtype: int64
正如预期的那样,"season" 变量分布均衡
X["season"].value_counts()
season
fall 4496
summer 4409
spring 4242
winter 4232
Name: count, dtype: int64
基于时间的交叉验证#
由于数据集是一个按时间排序的事件日志(每小时需求),我们将使用对时间敏感的交叉验证分割器来尽可能真实地评估我们的需求预测模型。我们在分割的训练集和测试集之间使用 2 天的间隔。我们还限制了训练集的大小,以使 CV 折叠的性能更稳定。
1000 个测试数据点应该足以量化模型的性能。这代表了不到一个半月的连续测试数据。
from sklearn.model_selection import TimeSeriesSplit
ts_cv = TimeSeriesSplit(
n_splits=5,
gap=48,
max_train_size=10000,
test_size=1000,
)
让我们手动检查各种分割,以确保 TimeSeriesSplit 按预期工作,从第一次分割开始
all_splits = list(ts_cv.split(X, y))
train_0, test_0 = all_splits[0]
X.iloc[test_0]
| season(季节) | year(年份) | month(月份) | hour(小时) | holiday(假日) | weekday(工作日) | workingday(工作日_布尔值) | weather(天气) | temp(温度) | feel_temp(体感温度) | humidity(湿度) | windspeed(风速) | |
|---|---|---|---|---|---|---|---|---|---|---|---|---|
| 12379 | summer | 1 | 6 | 0 | False | 2 | True | clear(晴朗) | 22.14 | 25.760 | 0.68 | 27.9993 |
| 12380 | summer | 1 | 6 | 1 | False | 2 | True | misty(多雾) | 21.32 | 25.000 | 0.77 | 22.0028 |
| 12381 | summer | 1 | 6 | 2 | False | 2 | True | rain | 21.32 | 25.000 | 0.72 | 19.9995 |
| 12382 | summer | 1 | 6 | 3 | False | 2 | True | rain | 20.50 | 24.240 | 0.82 | 12.9980 |
| 12383 | summer | 1 | 6 | 4 | False | 2 | True | rain | 20.50 | 24.240 | 0.82 | 12.9980 |
| ... | ... | ... | ... | ... | ... | ... | ... | ... | ... | ... | ... | ... |
| 13374 | fall | 1 | 7 | 11 | False | 1 | True | clear(晴朗) | 34.44 | 40.150 | 0.53 | 15.0013 |
| 13375 | fall | 1 | 7 | 12 | False | 1 | True | clear(晴朗) | 34.44 | 39.395 | 0.49 | 8.9981 |
| 13376 | fall | 1 | 7 | 13 | False | 1 | True | clear(晴朗) | 34.44 | 39.395 | 0.49 | 19.0012 |
| 13377 | fall | 1 | 7 | 14 | False | 1 | True | clear(晴朗) | 36.08 | 40.910 | 0.42 | 7.0015 |
| 13378 | fall | 1 | 7 | 15 | False | 1 | True | clear(晴朗) | 35.26 | 40.150 | 0.47 | 16.9979 |
1000 rows × 12 columns
X.iloc[train_0]
| season(季节) | year(年份) | month(月份) | hour(小时) | holiday(假日) | weekday(工作日) | workingday(工作日_布尔值) | weather(天气) | temp(温度) | feel_temp(体感温度) | humidity(湿度) | windspeed(风速) | |
|---|---|---|---|---|---|---|---|---|---|---|---|---|
| 2331 | summer | 0 | 4 | 1 | False | 2 | True | misty(多雾) | 25.42 | 31.060 | 0.50 | 6.0032 |
| 2332 | summer | 0 | 4 | 2 | False | 2 | True | misty(多雾) | 24.60 | 31.060 | 0.53 | 8.9981 |
| 2333 | summer | 0 | 4 | 3 | False | 2 | True | misty(多雾) | 23.78 | 27.275 | 0.56 | 8.9981 |
| 2334 | summer | 0 | 4 | 4 | False | 2 | True | misty(多雾) | 22.96 | 26.515 | 0.64 | 8.9981 |
| 2335 | summer | 0 | 4 | 5 | False | 2 | True | misty(多雾) | 22.14 | 25.760 | 0.68 | 8.9981 |
| ... | ... | ... | ... | ... | ... | ... | ... | ... | ... | ... | ... | ... |
| 12326 | summer | 1 | 6 | 19 | False | 6 | False | clear(晴朗) | 26.24 | 31.060 | 0.36 | 11.0014 |
| 12327 | summer | 1 | 6 | 20 | False | 6 | False | clear(晴朗) | 25.42 | 31.060 | 0.35 | 19.0012 |
| 12328 | summer | 1 | 6 | 21 | False | 6 | False | clear(晴朗) | 24.60 | 31.060 | 0.40 | 7.0015 |
| 12329 | summer | 1 | 6 | 22 | False | 6 | False | clear(晴朗) | 23.78 | 27.275 | 0.46 | 8.9981 |
| 12330 | summer | 1 | 6 | 23 | False | 6 | False | clear(晴朗) | 22.96 | 26.515 | 0.52 | 7.0015 |
10000 rows × 12 columns
现在我们检查最后一次分割
train_4, test_4 = all_splits[4]
X.iloc[test_4]
| season(季节) | year(年份) | month(月份) | hour(小时) | holiday(假日) | weekday(工作日) | workingday(工作日_布尔值) | weather(天气) | temp(温度) | feel_temp(体感温度) | humidity(湿度) | windspeed(风速) | |
|---|---|---|---|---|---|---|---|---|---|---|---|---|
| 16379 | winter | 1 | 11 | 5 | False | 2 | True | misty(多雾) | 13.94 | 16.665 | 0.66 | 8.9981 |
| 16380 | winter | 1 | 11 | 6 | False | 2 | True | misty(多雾) | 13.94 | 16.665 | 0.71 | 11.0014 |
| 16381 | winter | 1 | 11 | 7 | False | 2 | True | clear(晴朗) | 13.12 | 16.665 | 0.76 | 6.0032 |
| 16382 | winter | 1 | 11 | 8 | False | 2 | True | clear(晴朗) | 13.94 | 16.665 | 0.71 | 8.9981 |
| 16383 | winter | 1 | 11 | 9 | False | 2 | True | misty(多雾) | 14.76 | 18.940 | 0.71 | 0.0000 |
| ... | ... | ... | ... | ... | ... | ... | ... | ... | ... | ... | ... | ... |
| 17374 | spring(春天) | 1 | 12 | 19 | False | 1 | True | misty(多雾) | 10.66 | 12.880 | 0.60 | 11.0014 |
| 17375 | spring(春天) | 1 | 12 | 20 | False | 1 | True | misty(多雾) | 10.66 | 12.880 | 0.60 | 11.0014 |
| 17376 | spring(春天) | 1 | 12 | 21 | False | 1 | True | clear(晴朗) | 10.66 | 12.880 | 0.60 | 11.0014 |
| 17377 | spring(春天) | 1 | 12 | 22 | False | 1 | True | clear(晴朗) | 10.66 | 13.635 | 0.56 | 8.9981 |
| 17378 | spring(春天) | 1 | 12 | 23 | False | 1 | True | clear(晴朗) | 10.66 | 13.635 | 0.65 | 8.9981 |
1000 rows × 12 columns
X.iloc[train_4]
| season(季节) | year(年份) | month(月份) | hour(小时) | holiday(假日) | weekday(工作日) | workingday(工作日_布尔值) | weather(天气) | temp(温度) | feel_temp(体感温度) | humidity(湿度) | windspeed(风速) | |
|---|---|---|---|---|---|---|---|---|---|---|---|---|
| 6331 | winter | 0 | 9 | 9 | False | 1 | True | misty(多雾) | 26.24 | 28.790 | 0.89 | 12.9980 |
| 6332 | winter | 0 | 9 | 10 | False | 1 | True | misty(多雾) | 26.24 | 28.790 | 0.89 | 12.9980 |
| 6333 | winter | 0 | 9 | 11 | False | 1 | True | clear(晴朗) | 27.88 | 31.820 | 0.79 | 15.0013 |
| 6334 | winter | 0 | 9 | 12 | False | 1 | True | misty(多雾) | 27.88 | 31.820 | 0.79 | 11.0014 |
| 6335 | winter | 0 | 9 | 13 | False | 1 | True | misty(多雾) | 28.70 | 33.335 | 0.74 | 11.0014 |
| ... | ... | ... | ... | ... | ... | ... | ... | ... | ... | ... | ... | ... |
| 16326 | winter | 1 | 11 | 0 | False | 0 | False | misty(多雾) | 12.30 | 15.150 | 0.70 | 11.0014 |
| 16327 | winter | 1 | 11 | 1 | False | 0 | False | clear(晴朗) | 12.30 | 14.395 | 0.70 | 12.9980 |
| 16328 | winter | 1 | 11 | 2 | False | 0 | False | clear(晴朗) | 11.48 | 14.395 | 0.81 | 7.0015 |
| 16329 | winter | 1 | 11 | 3 | False | 0 | False | misty(多雾) | 12.30 | 15.150 | 0.81 | 11.0014 |
| 16330 | winter | 1 | 11 | 4 | False | 0 | False | misty(多雾) | 12.30 | 14.395 | 0.81 | 12.9980 |
10000 rows × 12 columns
一切正常。我们现在准备进行一些预测建模!
梯度提升#
使用决策树的梯度提升回归通常足够灵活,可以有效地处理包含分类和数值特征混合的异构表格数据,只要样本数量足够大即可。
在这里,我们使用现代的 HistGradientBoostingRegressor,它原生支持分类特征。因此,我们只需要设置 categorical_features="from_dtype",以便将具有分类数据类型的特征视为分类特征。作为参考,我们根据数据类型从数据框中提取分类特征。内部树对这些特征使用专用的树分割规则。
数值变量不需要预处理,为了简单起见,我们只尝试此模型的默认超参数
from sklearn.compose import ColumnTransformer
from sklearn.ensemble import HistGradientBoostingRegressor
from sklearn.model_selection import cross_validate
from sklearn.pipeline import make_pipeline
gbrt = HistGradientBoostingRegressor(categorical_features="from_dtype", random_state=42)
categorical_columns = X.columns[X.dtypes == "category"]
print("Categorical features:", categorical_columns.tolist())
Categorical features: ['season', 'holiday', 'workingday', 'weather']
让我们使用相对需求的平均绝对误差来评估我们的梯度提升模型,该误差在 5 个基于时间的交叉验证分割中取平均值
import numpy as np
def evaluate(model, X, y, cv, model_prop=None, model_step=None):
cv_results = cross_validate(
model,
X,
y,
cv=cv,
scoring=["neg_mean_absolute_error", "neg_root_mean_squared_error"],
return_estimator=model_prop is not None,
)
if model_prop is not None:
if model_step is not None:
values = [
getattr(m[model_step], model_prop) for m in cv_results["estimator"]
]
else:
values = [getattr(m, model_prop) for m in cv_results["estimator"]]
print(f"Mean model.{model_prop} = {np.mean(values)}")
mae = -cv_results["test_neg_mean_absolute_error"]
rmse = -cv_results["test_neg_root_mean_squared_error"]
print(
f"Mean Absolute Error: {mae.mean():.3f} +/- {mae.std():.3f}\n"
f"Root Mean Squared Error: {rmse.mean():.3f} +/- {rmse.std():.3f}"
)
evaluate(gbrt, X, y, cv=ts_cv, model_prop="n_iter_")
Mean model.n_iter_ = 100.0
Mean Absolute Error: 0.044 +/- 0.003
Root Mean Squared Error: 0.068 +/- 0.005
我们看到我们设置了足够大的 max_iter,使得早停发生。
该模型的平均误差约为最大需求的 4% 到 5%。对于没有进行任何超参数调整的第一次尝试来说,这已经非常不错了!我们只需要明确分类变量即可。请注意,时间相关特征是按原样传递的,即未经过处理。但这对于基于树的模型来说不是大问题,因为它们可以学习序数输入特征与目标之间的非单调关系。
对于线性回归模型来说并非如此,我们将在下面看到。
朴素线性回归#
对于线性模型来说,分类变量通常需要进行独热编码。为了一致性,我们使用 MinMaxScaler 将数值特征缩放到相同的 0-1 范围,尽管在这种情况下它对结果影响不大,因为它们已经处于可比较的尺度上。
from sklearn.linear_model import RidgeCV
from sklearn.preprocessing import MinMaxScaler, OneHotEncoder
one_hot_encoder = OneHotEncoder(handle_unknown="ignore", sparse_output=False)
alphas = np.logspace(-6, 6, 25)
naive_linear_pipeline = make_pipeline(
ColumnTransformer(
transformers=[
("categorical", one_hot_encoder, categorical_columns),
],
remainder=MinMaxScaler(),
),
RidgeCV(alphas=alphas),
)
evaluate(
naive_linear_pipeline, X, y, cv=ts_cv, model_prop="alpha_", model_step="ridgecv"
)
Mean model.alpha_ = 2.7298221281347037
Mean Absolute Error: 0.142 +/- 0.014
Root Mean Squared Error: 0.184 +/- 0.020
可以肯定的是,选择的 alpha_ 在我们指定的范围内。
性能不佳:平均误差约为最大需求的 14%。这比梯度提升模型的平均误差高出三倍多。我们可以怀疑,周期性时间相关特征的朴素原始编码(仅进行最小-最大缩放)可能会阻止线性回归模型正确利用时间信息:线性回归不会自动建模输入特征和目标之间的非单调关系。非线性项必须在输入中进行工程设计。
例如,"hour" 特征的原始数值编码阻止了线性模型识别出早上 6 点到 8 点小时数的增加应该对自行车租借数量产生强烈的正向影响,而晚上 18 点到 20 点小时数相似幅度的增加应该对预测的自行车租借数量产生强烈的负向影响。
时间步长作为类别#
由于时间特征是使用整数以离散方式编码的(“hours”特征中有 24 个唯一值),我们可以决定使用独热编码将其视为分类变量,从而忽略由小时值排序所暗示的任何假设。
对时间特征使用独热编码为线性模型提供了更大的灵活性,因为我们为每个离散时间级别引入了一个额外的特征。
one_hot_linear_pipeline = make_pipeline(
ColumnTransformer(
transformers=[
("categorical", one_hot_encoder, categorical_columns),
("one_hot_time", one_hot_encoder, ["hour", "weekday", "month"]),
],
remainder=MinMaxScaler(),
),
RidgeCV(alphas=alphas),
)
evaluate(one_hot_linear_pipeline, X, y, cv=ts_cv)
Mean Absolute Error: 0.099 +/- 0.011
Root Mean Squared Error: 0.131 +/- 0.011
该模型的平均误差率为 10%,这比使用时间特征的原始(序数)编码要好得多,证实了我们的直觉,即线性回归模型受益于增加的灵活性,不以单调方式处理时间演进。
然而,这引入了大量的D新特征。如果一天中的时间是以自一天开始以来的分钟数表示,而不是小时数,独热编码将引入 1440 个特征而不是 24 个。这可能会导致显著的过拟合。为了避免这种情况,我们可以使用 sklearn.preprocessing.KBinsDiscretizer 来重新分箱细粒度序数或数值变量的级别数,同时仍受益于独热编码的非单调表达优势。
最后,我们还观察到独热编码完全忽略了小时级别的排序,而这可能是一个有趣的归纳偏差,可以在一定程度上保留。在下文中,我们将尝试探索局部保留时间特征相对顺序的平滑非单调编码。
三角特征#
作为第一次尝试,我们可以尝试使用具有匹配周期的正弦和余弦变换来编码每个周期性特征。
每个序数时间特征都被转换为 2 个特征,它们共同以非单调方式编码等效信息,更重要的是在周期范围的第一个值和最后一个值之间没有跳跃。
from sklearn.preprocessing import FunctionTransformer
def sin_transformer(period):
return FunctionTransformer(lambda x: np.sin(x / period * 2 * np.pi))
def cos_transformer(period):
return FunctionTransformer(lambda x: np.cos(x / period * 2 * np.pi))
让我们通过一些合成小时数据来可视化这种特征扩展的效果,并对 hour=23 之外进行一些外推
import pandas as pd
hour_df = pd.DataFrame(
np.arange(26).reshape(-1, 1),
columns=["hour"],
)
hour_df["hour_sin"] = sin_transformer(24).fit_transform(hour_df)["hour"]
hour_df["hour_cos"] = cos_transformer(24).fit_transform(hour_df)["hour"]
hour_df.plot(x="hour")
_ = plt.title("Trigonometric encoding for the 'hour' feature")

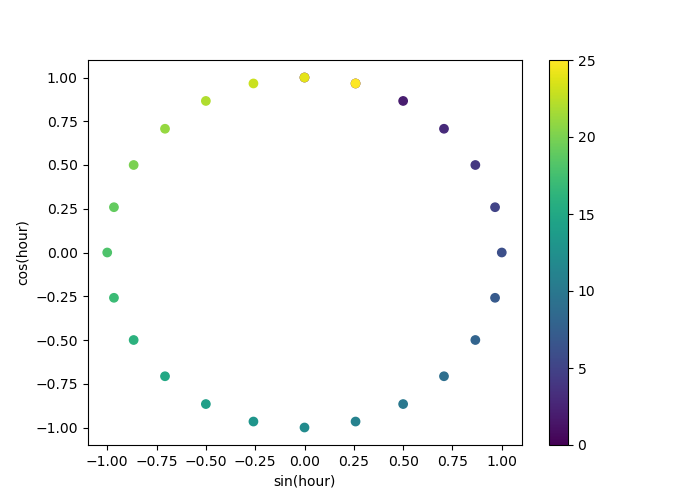
让我们使用一个二维散点图,用颜色编码小时数,以更好地了解这种表示如何将一天的 24 小时映射到二维空间,类似于某种 24 小时版本的模拟时钟。请注意,“第 25 小时”由于正弦/余弦表示的周期性而被映射回第 1 小时。
fig, ax = plt.subplots(figsize=(7, 5))
sp = ax.scatter(hour_df["hour_sin"], hour_df["hour_cos"], c=hour_df["hour"])
ax.set(
xlabel="sin(hour)",
ylabel="cos(hour)",
)
_ = fig.colorbar(sp)

我们现在可以使用此策略构建特征提取管道
cyclic_cossin_transformer = ColumnTransformer(
transformers=[
("categorical", one_hot_encoder, categorical_columns),
("month_sin", sin_transformer(12), ["month"]),
("month_cos", cos_transformer(12), ["month"]),
("weekday_sin", sin_transformer(7), ["weekday"]),
("weekday_cos", cos_transformer(7), ["weekday"]),
("hour_sin", sin_transformer(24), ["hour"]),
("hour_cos", cos_transformer(24), ["hour"]),
],
remainder=MinMaxScaler(),
)
cyclic_cossin_linear_pipeline = make_pipeline(
cyclic_cossin_transformer,
RidgeCV(alphas=alphas),
)
evaluate(cyclic_cossin_linear_pipeline, X, y, cv=ts_cv)
Mean Absolute Error: 0.125 +/- 0.014
Root Mean Squared Error: 0.166 +/- 0.020
使用这种简单特征工程的线性回归模型的性能比使用原始序数时间特征稍好,但比使用独热编码时间特征差。我们将在本笔记本的最后进一步分析导致这种令人失望结果的可能原因。
周期样条特征#
我们可以尝试使用样条变换对周期性时间相关特征进行替代编码,使用足够多的样条,因此与正弦/余弦变换相比,扩展的特征数量更多
from sklearn.preprocessing import SplineTransformer
def periodic_spline_transformer(period, n_splines=None, degree=3):
if n_splines is None:
n_splines = period
n_knots = n_splines + 1 # periodic and include_bias is True
return SplineTransformer(
degree=degree,
n_knots=n_knots,
knots=np.linspace(0, period, n_knots).reshape(n_knots, 1),
extrapolation="periodic",
include_bias=True,
)
同样,让我们通过一些合成小时数据来可视化这种特征扩展的效果,并对 hour=23 之外进行一些外推
hour_df = pd.DataFrame(
np.linspace(0, 26, 1000).reshape(-1, 1),
columns=["hour"],
)
splines = periodic_spline_transformer(24, n_splines=12).fit_transform(hour_df)
splines_df = pd.DataFrame(
splines,
columns=[f"spline_{i}" for i in range(splines.shape[1])],
)
pd.concat([hour_df, splines_df], axis="columns").plot(x="hour", cmap=plt.cm.tab20b)
_ = plt.title("Periodic spline-based encoding for the 'hour' feature")

由于使用了 extrapolation="periodic" 参数,我们观察到在超出午夜进行外推时,特征编码保持平滑。
我们现在可以使用这种替代的周期性特征工程策略构建预测管道。
对于这些序数值,可以使用比离散级别少的样条。这使得基于样条的编码比独热编码更有效,同时保留了大部分表达能力。
cyclic_spline_transformer = ColumnTransformer(
transformers=[
("categorical", one_hot_encoder, categorical_columns),
("cyclic_month", periodic_spline_transformer(12, n_splines=6), ["month"]),
("cyclic_weekday", periodic_spline_transformer(7, n_splines=3), ["weekday"]),
("cyclic_hour", periodic_spline_transformer(24, n_splines=12), ["hour"]),
],
remainder=MinMaxScaler(),
)
cyclic_spline_linear_pipeline = make_pipeline(
cyclic_spline_transformer,
RidgeCV(alphas=alphas),
)
evaluate(cyclic_spline_linear_pipeline, X, y, cv=ts_cv)
Mean Absolute Error: 0.097 +/- 0.011
Root Mean Squared Error: 0.132 +/- 0.013
样条特征使得线性模型能够成功利用周期性时间相关特征,并将误差从最大需求的 ~14% 降低到 ~10%,这与我们使用独热编码特征观察到的结果相似。
特征对线性模型预测影响的定性分析#
在这里,我们想要可视化特征工程选择对预测时间相关形状的影响。
为此,我们考虑一个任意的基于时间的分割,以比较一系列保留数据点上的预测。
naive_linear_pipeline.fit(X.iloc[train_0], y.iloc[train_0])
naive_linear_predictions = naive_linear_pipeline.predict(X.iloc[test_0])
one_hot_linear_pipeline.fit(X.iloc[train_0], y.iloc[train_0])
one_hot_linear_predictions = one_hot_linear_pipeline.predict(X.iloc[test_0])
cyclic_cossin_linear_pipeline.fit(X.iloc[train_0], y.iloc[train_0])
cyclic_cossin_linear_predictions = cyclic_cossin_linear_pipeline.predict(X.iloc[test_0])
cyclic_spline_linear_pipeline.fit(X.iloc[train_0], y.iloc[train_0])
cyclic_spline_linear_predictions = cyclic_spline_linear_pipeline.predict(X.iloc[test_0])
我们通过放大测试集的最后 96 小时(4 天)来可视化这些预测,以获得一些定性见解
last_hours = slice(-96, None)
fig, ax = plt.subplots(figsize=(12, 4))
fig.suptitle("Predictions by linear models")
ax.plot(
y.iloc[test_0].values[last_hours],
"x-",
alpha=0.2,
label="Actual demand",
color="black",
)
ax.plot(naive_linear_predictions[last_hours], "x-", label="Ordinal time features")
ax.plot(
cyclic_cossin_linear_predictions[last_hours],
"x-",
label="Trigonometric time features",
)
ax.plot(
cyclic_spline_linear_predictions[last_hours],
"x-",
label="Spline-based time features",
)
ax.plot(
one_hot_linear_predictions[last_hours],
"x-",
label="One-hot time features",
)
_ = ax.legend()

我们可以从上图中得出以下结论
原始序数时间相关特征存在问题,因为它们没有捕获自然的周期性:我们观察到每天结束时,当小时特征从 23 回到 0 时,预测中会出现一个大的跳跃。我们可以预期在每周或每年结束时也会出现类似的伪影。
正如预期的那样,三角特征(正弦和余弦)在午夜时没有这些不连续性,但线性回归模型未能利用这些特征来正确建模日内变化。使用更高谐波的三角特征或具有不同相位的自然周期的附加三角特征可能可以解决这个问题。
周期样条特征同时解决了这两个问题:它们通过使用 12 个样条使得线性模型能够专注于特定的小时,从而为线性模型提供了更多的表达能力。此外,
extrapolation="periodic"选项强制在hour=23和hour=0之间实现平滑表示。独热编码特征的行为与周期样条特征相似,但更具尖峰性:例如,它们可以更好地建模工作日早上的高峰,因为这个高峰持续时间不到一小时。然而,我们将在下文中看到,对于线性模型来说是一个优势,对于更具表达力的模型来说不一定是优势。
我们还可以比较每个特征工程管道提取的特征数量
naive_linear_pipeline[:-1].transform(X).shape
(17379, 19)
one_hot_linear_pipeline[:-1].transform(X).shape
(17379, 59)
cyclic_cossin_linear_pipeline[:-1].transform(X).shape
(17379, 22)
cyclic_spline_linear_pipeline[:-1].transform(X).shape
(17379, 37)
这证实了独热编码和样条编码策略为时间表示创建了更多的特征,这反过来为下游线性模型提供了更多的灵活性(自由度)以避免欠拟合。
最后,我们观察到没有一个线性模型可以近似真实的自行车租借需求,特别是对于高峰期,在工作日高峰时段可能非常尖锐,但在周末则平坦得多:基于样条或独热编码的最准确的线性模型倾向于预测即使在周末也有通勤相关的自行车租借高峰,并且低估了工作日的通勤相关事件。
这些系统性的预测误差揭示了某种形式的欠拟合,并且可以通过特征之间缺乏交互项来解释,例如“workingday”和源自“hours”的特征。这个问题将在下一节中解决。
使用样条和多项式特征建模成对交互#
线性模型不会自动捕获输入特征之间的交互效应。一些特征是边际非线性的(例如 SplineTransformer (或独热编码或分箱) 构建的特征),但这并没有帮助。
然而,可以在粗粒度样条编码的小时上使用 PolynomialFeatures 类来明确建模“workingday”/“hours”交互作用,而不会引入太多新变量
from sklearn.pipeline import FeatureUnion
from sklearn.preprocessing import PolynomialFeatures
hour_workday_interaction = make_pipeline(
ColumnTransformer(
[
("cyclic_hour", periodic_spline_transformer(24, n_splines=8), ["hour"]),
("workingday", FunctionTransformer(lambda x: x == "True"), ["workingday"]),
]
),
PolynomialFeatures(degree=2, interaction_only=True, include_bias=False),
)
然后将这些特征与先前在基于样条的管道中已计算的特征结合起来。我们可以观察到通过明确建模这种成对交互作用,性能有了很好的改进。
cyclic_spline_interactions_pipeline = make_pipeline(
FeatureUnion(
[
("marginal", cyclic_spline_transformer),
("interactions", hour_workday_interaction),
]
),
RidgeCV(alphas=alphas),
)
evaluate(cyclic_spline_interactions_pipeline, X, y, cv=ts_cv)
Mean Absolute Error: 0.078 +/- 0.009
Root Mean Squared Error: 0.104 +/- 0.009
使用核建模非线性特征交互#
前面的分析强调了建模 "workingday" 和 "hours" 之间交互作用的必要性。我们想要建模的另一个非线性交互作用的例子可能是雨天的影响,例如,它在工作日和周末或假期可能不一样。
为了建模所有这些交互作用,我们可以在样条扩展之后,立即对所有边际特征进行多项式扩展。然而,这会创建二次数量的特征,这可能导致过拟合和计算可行性问题。
或者,我们可以使用 Nyström 方法来计算近似多项式核扩展。让我们尝试后者
from sklearn.kernel_approximation import Nystroem
cyclic_spline_poly_pipeline = make_pipeline(
cyclic_spline_transformer,
Nystroem(kernel="poly", degree=2, n_components=300, random_state=0),
RidgeCV(alphas=alphas),
)
evaluate(cyclic_spline_poly_pipeline, X, y, cv=ts_cv)
Mean Absolute Error: 0.053 +/- 0.002
Root Mean Squared Error: 0.076 +/- 0.004
我们观察到该模型的性能几乎可以与梯度提升树相媲美,平均误差约为最大需求的 5%。
请注意,虽然此管道的最后一步是线性回归模型,但中间步骤(如样条特征提取和 Nyström 核近似)是高度非线性的。因此,复合管道比简单的具有原始特征的线性回归模型具有更高的表达能力。
为了完整性,我们还评估了独热编码和核近似的组合
one_hot_poly_pipeline = make_pipeline(
ColumnTransformer(
transformers=[
("categorical", one_hot_encoder, categorical_columns),
("one_hot_time", one_hot_encoder, ["hour", "weekday", "month"]),
],
remainder="passthrough",
),
Nystroem(kernel="poly", degree=2, n_components=300, random_state=0),
RidgeCV(alphas=alphas),
)
evaluate(one_hot_poly_pipeline, X, y, cv=ts_cv)
Mean Absolute Error: 0.082 +/- 0.006
Root Mean Squared Error: 0.111 +/- 0.011
虽然独热编码特征在使用线性模型时具有竞争力,但在使用非线性核的低秩近似时不再是这种情况:这可以用样条特征更平滑,并允许核近似找到更具表达力的决策函数来解释。
现在让我们定性地看看核模型和梯度提升树的预测,它们应该能够更好地建模特征之间的非线性交互作用
gbrt.fit(X.iloc[train_0], y.iloc[train_0])
gbrt_predictions = gbrt.predict(X.iloc[test_0])
one_hot_poly_pipeline.fit(X.iloc[train_0], y.iloc[train_0])
one_hot_poly_predictions = one_hot_poly_pipeline.predict(X.iloc[test_0])
cyclic_spline_poly_pipeline.fit(X.iloc[train_0], y.iloc[train_0])
cyclic_spline_poly_predictions = cyclic_spline_poly_pipeline.predict(X.iloc[test_0])
我们再次放大测试集的最后 4 天
last_hours = slice(-96, None)
fig, ax = plt.subplots(figsize=(12, 4))
fig.suptitle("Predictions by non-linear regression models")
ax.plot(
y.iloc[test_0].values[last_hours],
"x-",
alpha=0.2,
label="Actual demand",
color="black",
)
ax.plot(
gbrt_predictions[last_hours],
"x-",
label="Gradient Boosted Trees",
)
ax.plot(
one_hot_poly_predictions[last_hours],
"x-",
label="One-hot + polynomial kernel",
)
ax.plot(
cyclic_spline_poly_predictions[last_hours],
"x-",
label="Splines + polynomial kernel",
)
_ = ax.legend()

首先,请注意,树可以自然地建模非线性特征交互作用,因为默认情况下,决策树允许增长超过 2 级深度。
在这里,我们可以观察到样条特征和非线性核的组合效果非常好,几乎可以与梯度提升回归树的准确性相媲美。
相反,独热编码时间特征在低秩核模型中的表现并不那么好。特别是,它们比竞争模型显著高估了低需求小时数。
我们还观察到,没有一个模型能够成功预测工作日高峰时段的一些租借高峰。可能需要访问额外的特征才能进一步提高预测的准确性。例如,获取任意时间点的车队地理分布或因需要维护而被固定不动的自行车比例可能很有用。
让我们最后使用真实值与预测值需求散点图来更定量地了解这三个模型的预测误差
from sklearn.metrics import PredictionErrorDisplay
fig, axes = plt.subplots(nrows=2, ncols=3, figsize=(13, 7), sharex=True, sharey="row")
fig.suptitle("Non-linear regression models", y=1.0)
predictions = [
one_hot_poly_predictions,
cyclic_spline_poly_predictions,
gbrt_predictions,
]
labels = [
"One hot +\npolynomial kernel",
"Splines +\npolynomial kernel",
"Gradient Boosted\nTrees",
]
plot_kinds = ["actual_vs_predicted", "residual_vs_predicted"]
for axis_idx, kind in enumerate(plot_kinds):
for ax, pred, label in zip(axes[axis_idx], predictions, labels):
disp = PredictionErrorDisplay.from_predictions(
y_true=y.iloc[test_0],
y_pred=pred,
kind=kind,
scatter_kwargs={"alpha": 0.3},
ax=ax,
)
ax.set_xticks(np.linspace(0, 1, num=5))
if axis_idx == 0:
ax.set_yticks(np.linspace(0, 1, num=5))
ax.legend(
["Best model", label],
loc="upper center",
bbox_to_anchor=(0.5, 1.3),
ncol=2,
)
ax.set_aspect("equal", adjustable="box")
plt.show()

此可视化证实了我们在上图中得出的结论。
所有模型都低估了高需求事件(工作日高峰时段),但梯度提升的程度稍轻。低需求事件平均被梯度提升很好地预测,而独热多项式回归管道似乎在该机制中系统地高估了需求。总的来说,梯度提升树的预测比核模型更接近对角线。
结论#
我们注意到,通过使用更多组件(更高秩核近似),我们可以为核模型获得稍好的结果,代价是更长的拟合和预测持续时间。对于较大的 n_components 值,独热编码特征的性能甚至会与样条特征匹配。
Nystroem + RidgeCV 回归器也可以替换为具有一到两个隐藏层的 MLPRegressor,我们将获得非常相似的结果。
我们在本案例研究中使用的数据集是按小时采样的。然而,循环样条特征可以以更细粒度的时间分辨率(例如每分钟而不是每小时测量一次)非常有效地建模一天中的时间或一周中的时间,而无需引入更多特征。独热编码时间表示不提供这种灵活性。
最后,在本笔记本中,我们使用了 RidgeCV,因为它在计算效率方面非常高。然而,它将目标变量建模为具有恒定方差的高斯随机变量。对于正回归问题,使用泊松或伽马分布可能更有意义。这可以通过使用 GridSearchCV(TweedieRegressor(power=2), param_grid({"alpha": alphas})) 代替 RidgeCV 来实现。
脚本总运行时间: (0 minutes 15.109 seconds)
相关示例